曲靖健康医学院
211 |
985 |
双一流 |
医药
云南省
高职(专科)
省重点
公办
7282
笃学敦行、修德砺能
0874-3126727(兼传真),3415529,3415636
https://www.qjmc.edu.cn/
更多 >
图片
院校首页
历年分数
历年分数
历年分数
普通类
艺术类
体育类
招生计划
院校计划
投档规则(艺术)
投档规则(体育)
招生政策
招生简章
招生资讯
探校攻略
探校攻略
探校攻略
探校攻略
探校攻略
探校攻略
院校首页
> 招生简章
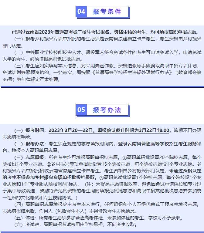
曲靖医学高等专科学校2023年单招报考指南
2023-03-30 16:45:17 分享至:
招生简章
招生资讯
曲靖医学高等专科学校2023年单招报考指南
2023-03-30 16:45:17